메인메뉴 바로가기
본문으로 바로가기
순천대학교
로그인
사이트맵
검색영역 열기
검색
통합검색
검색어 입력
검색
검색영역 닫기
국립순천대학교
SW중심대학사업단
모바일 메뉴
사업단 소개
단장 인사
사업목표
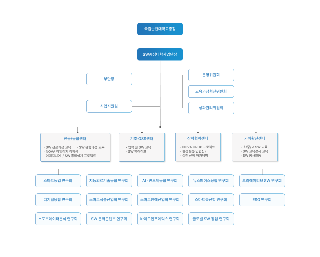
조직도
구성원
찾아오시는길
기초SW·OSS
센터소개
입학전 SW교육
개방형 온라인 SW
전공교육
센터소개
전공별 소개 및 교육과정
융합교육
센터소개
SW융합전공 소개 및 교육과정
개설된 SW다전공
산학협력
센터소개
NOVA UROP
기업 애로기술 신청
해외교육 및 인턴십
취·창업지원 프로그램
가치확산
센터소개
SW교육 프로그램
SW강사 양성과정
SW교육봉사단
SW교육 참가 후기
AI·SW교육 만족도 조사
경진대회 등 신청
알림마당
공지사항
뉴스레터
보도자료
갤러리
자료실
규정 및 지침
신청양식
초·중·고 프로그램 참여 신청
초·중·고 프로그램 참여 신청
초·중·고 프로그램 일정
나의신청목록
NOVA 마일리지
NOVA 마일리지
나의 NOVA 마일리지
NOVA 마일리지 신청서
NOVA 마일리지 FAQ
관리자
재학생 프로그램
초·중·고 프로그램
초·중·고 프로그램 이력
NOVA 마일리지
조직도
HOME
사업단 소개
조직도
인쇄
공유
페이스북
트위터
카카오
카카오 스토리